请选择
忘记密码?
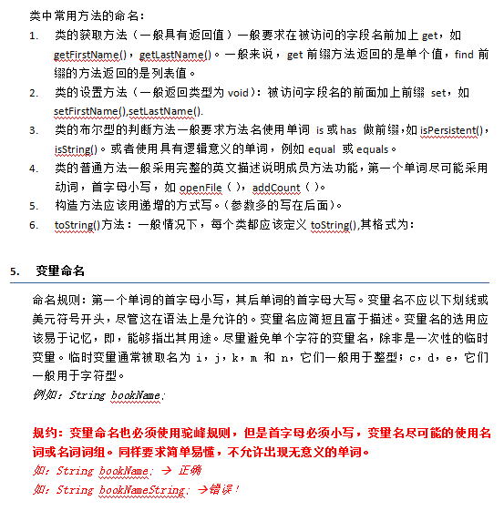
资源名称:Android编码规范 中文 资源截图:
资源名称:Android编码规范 中文
资源截图:
特别声明:以上内容(如有图片或视频亦包括在内)为本平台用户上传并发布,本平台仅提供信息存储服务。举报
Android adapter详解 中文PDF
上一篇
iOS开发指南 从零基础到App Store上架(第3版)完整版 中文pdf
下一篇
资源站
最后在线 17天前
61
80
56
67
73
106
84