资源名称:Ceph 分布式存储实践指南文档 PDF Ceph是种开源技术,它是软件定义存储的领导者。Ceph具备极好的可靠性、统一性和鲁棒性。它比现存的其他存储解决方案更加完整、经济。Ceph开辟了一个全新的、数据存储的途径。它是分布式的、可大规模扩展的,并且没有单点故障。更重
资源名称:Ceph 分布式存储实践指南文档 PDF
Ceph是种开源技术,它是软件定义存储的领导者。Ceph具备极好的可靠性、统一性和鲁棒性。它比现存的其他存储解决方案更加完整、经济。Ceph开辟了一个全新的、数据存储的途径。它是分布式的、可大规模扩展的,并且没有单点故障。更重要的是,它运行在商用硬件之上,这使得它具备令人惊讶的经济性。它可以帮你打破昂贵的厂商锁定方案的枷锁,在存储上采用企业级的开源技术。
Ceph集中了各种企业级特性,例如高度的可靠性、鲁棒性、可扩展性、纠删码、分层缓存等。经过十年,Ceph已经足够成熟,也使得它鹤立鸡群并且引领存储的方向。它是目前流行并且将高速发展的技术。统一的Ceph存储系统能够满足你在数据存储上的任何需求。Ceph是真正的统一,也就意味着在单个存储系统里提供文件存储、块存储和对象存储。这使得Ceph非常灵活,并且能够满足你所有的数据需求。它就是你在数据存储上所有问题的答案。
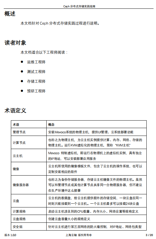
本文档针对Ceph分布式存储实践过程进行说明
本文档 适合以下工程师阅读 :
. 运维工程师
. 测试工程师
. 存储工程师
. 预研工程师
资源截图:

特别声明:以上内容(如有图片或视频亦包括在内)为本平台用户上传并发布,本平台仅提供信息存储服务。举报






