资源名称:excel2007功能快捷键大全 内容简介: 常用快捷键 一、Excel2007 Ctrl组合快捷键 1ctrl键+shift键+(Ctrl+Shift+( :取消隐藏选定范围内所有隐藏的行。 2ctrl键+shift键+)Ctrl+Shift+):取消隐藏选定范围内所有隐藏的列。 3ctrl键+shift键+&Ctrl+Shift+&:将
资源名称:excel2007功能快捷键大全
内容简介:
常用快捷键
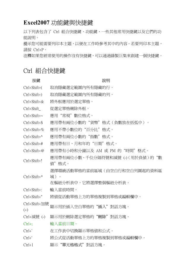
一、Excel2007 Ctrl组合快捷键
1ctrl键+shift键+(Ctrl+Shift+( :取消隐藏选定范围内所有隐藏的行。
2ctrl键+shift键+)Ctrl+Shift+):取消隐藏选定范围内所有隐藏的列。
3ctrl键+shift键+&Ctrl+Shift+&:将外框应用于选定单元格。
4ctrl键+shift键+-Ctrl+Shift+-:从选定单元格删除外框。
5ctrl键+shift键+~Ctrl+Shift+~:应用【常规】数字格式。
6ctrl键+shift键+$Ctrl+Shift+$:应用带有两位小数的【货币】格式(负数放在括号中)。
7ctrl键+shift键+%Ctrl+Shift+%:应用不带小数位的【百分比】格式。
8ctrl键+shift键+^Ctrl+Shift+^:应用带有两位小数的【指数】格式。
9ctrl键+shift键+#Ctrl+Shift+#:应用带有日、月和年的【日期】格式。
10ctrl键+shift键+@Ctrl+Shift+@:应用带有小时和分钟以及 AM 或 PM 的【时间】格式。
11ctrl键+shift键++Ctrl+Shift+!:应用带有两位小数、千位分隔符和减号 (-)(用于负值)的【数值】格式。
12ctrl键+shift键+*Ctrl+Shift+*:选择环绕活动单元格的当前区域(由空白行和空白列围起的数据区域)。
13ctrl键+shift键+:Ctrl+Shift+::输入当前时间。
14ctrl键+shift键+"Ctrl+Shift+":将值从活动单元格上方的单元格复制到单元格或编辑栏中。
15ctrl键+shift键++Ctrl+Shift+加号 (+):显示用于插入空白单元格的【插入】对话框。
16ctrl键+shift键+-Ctrl+减号 (-)显示用于删除选定单元格的【删除】对话框。
17ctrl键+;Ctrl+;输入当前日期。
18ctrl键+`Ctrl+`在工作表中切换显示单元格值和公式。
19ctrl键+'Ctrl+'将公式从活动单元格上方的单元格复制到单元格或编辑栏中。
20ctrl键+1Ctrl+1显示【单元格格式】对话框。
21ctrl键+2Ctrl+2应用或取消加粗格式设置。
22ctrl键+3Ctrl+3应用或取消倾斜格式设置。
23ctrl键+4Ctrl+4应用或取消下划线。
24ctrl键+5Ctrl+5应用或取消删除线。
25ctrl键+6Ctrl+6在隐藏对象、显示对象和显示对象占位符之间切换。
26ctrl键+8Ctrl+8显示或隐藏大纲符号。
27ctrl键+9Ctrl+9隐藏选定的行。
28ctrl键+0Ctrl+0隐藏选定的列。
29ctrl键+ACtrl+A选择整个工作表。
30ctrl键+BCtrl+B应用或取消加粗格式设置。
31ctrl键+CCtrl+C复制选定的单元格。 如果连续按两次 Ctrl+C,则会显示剪贴板。
32ctrl键+DCtrl+D使用【向下填充】命令将选定范围内最顶层单元格的内容和格式复制到下面的单元格中。
33ctrl键+FCtrl+F显示【查找和替换】对话框,其中的【查找】选项卡处于选中状态。
34ctrl键+GCtrl+G 显示【定位】对话框。
35ctrl键+HCtrl+H 显示【查找和替换】对话框,其中的【替换】选项卡处于选中状态。
36ctrl键+ICtrl+I应用或取消倾斜格式设置。
37ctrl键+KCtrl+K为新的超链接显示【插入超链接】对话框,或为选定的现有超链接显示【编辑超链接】对话框。
38ctrl键+NCtrl+N 创建一个新的空白工作簿。
39ctrl键+OCtrl+O 显示【打开】对话框以打开或查找文件。
40ctrl键+PCtrl+P显示【打印】对话框。
41ctrl键+RCtrl+R使用【向右填充】命令将选定范围最左边单元格的内容和格式复制到右边的单元格中。
42ctrl键+SCtrl+S使用其当前文件名、位置和文件格式保存活动文件。
43ctrl键+TCtrl+T显示【创建表】对话框。
44ctrl键+UCtrl+U应用或取消下划线。
45ctrl键+VCtrl+V 在插入点处插入剪贴板的内容,并替换任何所选内容。只有在剪切或复制了对象、文本或单元格内容之后,才能使用此快捷键。
46ctrl键+WCtrl+W关闭选定的工作簿窗口。
47ctrl键+XCtrl+X 剪切选定的单元格。
48ctrl键+YCtrl+Y重复上一个命令或操作(如有可能)。
二、Excel2007显示和使用窗口快捷键
编号Excel2007的快捷键图示Excel2007的按键功能说明键盘模拟
1alt键+tab键Alt+Tab:切换到下一个窗口。
2alt键+shift键+tab键Alt+Shift+Tab:切换到上一个窗口。
3ctrl键+F4Ctrl+F4:关闭活动窗口。
4ctrl键+F5Ctrl+F5:在将活动窗口最大化之后,再恢复其原来的大小。
5F6F6:从程序窗口中的另一个窗格移动到任务窗格(沿顺时针方向)。
6shift键+F6Shift+F6:从程序窗口中的一个窗格移动到另一个窗格(沿逆时针方向)。
7ctrl键+F6Ctrl+F6:在同时打开多个窗口时,切换到下一个窗口。
8ctrl键+shift键+F6Ctrl+Shift+F6:切换到上一个窗口。
9ctrl键+F7Ctrl+F7:在文档窗口没有最大化时,执行【移动】命令(位于窗口的【控件】菜单上)。使用箭头键移动窗口,完成后,按 Esc。
10ctrl键+F8Ctrl+F8:在文档窗口没有最大化时,执行【大小】命令(位于窗口的【控件】菜单上)。使用箭头键调整窗口大小,完成后,按 Esc。
11ctrl键+F9Ctrl+F9:将窗口最小化为图标(仅适用于某些 Microsoft Office 程序)。
12ctrl键+F10Ctrl+F10:最大化所选窗口或恢复其原始大小。
13PRTPrint Screen:将一张屏幕图片复制到剪贴板中。
14alt键+PRTAlt+Print Screen:将所选窗口的图片复制到剪贴板中。
三、Excel2007输入数据快捷键
编号Excel2007的快捷键图示Excel2007的按键功能说明键盘模拟
1alt键+enter键Alt+Enter:在单元格中换行。
2ctrl键+enter键Ctrl+Enter:用当前输入项填充选定的单元格区域。
3shift键+enter键Shift+Enter :完成单元格输入并向上选取上一个单元格。
4tab键Tab:完成单元格输入并向右选取下一个单元格。
5shift键+tab键Shift+Tab:完成单元格输入并向左选取上一个单元格。
6esc键Esc:取消单元格输入。
7方向键上+方向键下+方向键左+方向键右方向键:向上、下、左或右移动一个字符。
8HOMEHome:移到行首。
9F4F4:重复上一次操作。
10ctrl键+shift键+F3Ctrl+Shift+F3:由行列标志创建名称。
11ctrl键+DCtrl+D:向下填充。
12ctrl键+RCtrl+R:向右填充。
13ctrl键+F3Ctrl+F3:定义名称。
14ctrl键+KCtrl+K:插入超链接。
15ctrl键+;Ctrl+;(分号):输入日期。
16ctrl键+shift键+:Ctrl+Shift+:(冒号):输入时间。
17alt键+方向键下Alt+向下键 :显示清单的当前列中的数值下拉列表。
18ctrl键+ZCtrl+Z:撤消上一次操作。
四、Excel2007输入并计算公式快捷操作键
编号Excel2007的快捷键图示Excel2007的按键功能说明键盘模拟
1==(等号):输入公式。
2F2F2:关闭了单元格的编辑状态后,将插入点移动到编辑栏内。
3←Backspace:在编辑栏内,向左删除一个字符。
4enter键Enter:在单元格或编辑栏中完成单元格输入。
5ctrl键+shift键+enter键Ctrl+Shift+Enter:将公式作为数组公式输入。
6shift键+F3Shift+F3:在公式中,显示【插入函数】对话框。
7ctrl键+shift键+ACtrl+Shift+A:当插入点位于公式中函数名称的右侧时,插入参数名和括号。
8F3F3:将定义的名称粘贴到公式中。
9alt键+=Alt+=(等号):用 SUM 函数插入自动求和公式。
10ctrl键+shift键+"Ctrl+Shift+"(双引号):将活动单元格上方单元格中的数值复制到当前单元格或编辑栏。
11ctrl键+'Ctrl+'(撇号):将活动单元格上方单元格中的公式复制到当前单元格或编辑栏。
12ctrl键+`Ctrl+`(左单引号):在显示单元格值和显示公式之间切换。
13F9F9:计算所有打开的工作簿中的所有工作表。
14shift键+F9Shift+F9:计算活动工作表。
15ctrl键+alt键+F9Ctrl+Alt+F9:计算所有打开的工作簿中的所有工作表,无论其在上次计算之后是否进行了更改。
16ctrl键+alt键+shift键+F9Ctrl+Alt+Shift+F9:重新检查从属公式,然后计算所有打开的工作簿中的所有单元格,包括未标记为需要计算的单元格。
五、Excel2007编辑数据快捷操作键
编号Excel2007的快捷键图示Excel2007的按键功能说明键盘模拟
1F2 /kuaijiejian/jianpan.html#$f2F2:编辑活动单元格,并将插入点放置到单元格内容末尾。
2delete键Delete:删除插入点右侧的字符或删除选定区域。
3ctrl键+delete键Ctrl+Delete:删除插入点到行末的文本。
4F7F7:显示【拼写检查】对话框。
5shift键+F2Shift+F2:编辑单元格批注。
6enter键Enter:完成单元格输入,并向下选取下一个单元格。
7esc键Esc:取消单元格输入。
8ctrl键+shift键+ZCtrl+Shift+Z :显示自动更正智能标记时,撤消或恢复上一次的自动更正。
六、Excel2007软件基本功能快捷操作键
编号Excel2007的快捷键图示Excel2007的按键功能说明键盘模拟
1ctrl键+shift键+FCtrl+Shift+F:更改字体。
2ctrl键+shift键+PCtrl+Shift+P:更改字号。
3ctrl键+shift键+>Ctrl+Shift+>:增大所选文字的字号。
4ctrl键+shift键+<Ctrl+Shift+<:减小所选文字的字号。
5方向键左向左键:向左移动一个字符。
6方向键右向右键:向右移动一个字符。
7方向键上向上键:上移一行。
8方向键下向下键:下移一行。
9ctrl键+方向键左Ctrl+向左键:向左移动一个字词。
10ctrl键+方向键右Ctrl+向右键:向右移动一个字词。
11end键End:移至行尾。
12HOMEHome:移至行首。
13ctrl键+方向键上Ctrl+向上键:上移一段。
14ctrl键+方向键下Ctrl+向下键:下移一段。
15ctrl键+end键Ctrl+End:移至文本框结尾。
16ctrl键+HOMECtrl+Home:移至文本框开头。
17shift键+F4Shift+F4:重复上次的【查找】操作。
18tab键Tab:移至下一个单元格。
19shift键+tab键Shift+Tab:移至上一个单元格。
20ctrl键+tab键Ctrl+Tab:在单元格中插入制表符。
21enter键Enter:开始一个新段落。
22F6F6:从程序窗口中的一个任务窗格移到另一个任务窗格(可能需要多次按 F6)。
23ctrl键+tab键Ctrl+Tab:当菜单或工具栏处于活动状态时,移到一个任务窗格(可能需要多次按 Ctrl+Tab)。
24shift键+tab键Shift+Tab:当一个任务窗格处于活动状态时,选择该任务窗格中的下一个或上一个选项。
25ctrl键+方向键下Ctrl+向下键:显示任务窗格菜单上的完整命令集。
26shift键+F10Shift+F10:打开快捷菜单;打开所选库项目的下拉菜单。
27end键或HOMEHome 或 End:在显示某一菜单或子菜单时,选择其上的第一个或最后一个命令。
28PAGE_UP或PAGE_DOWNPage Up 或 Page Down:在所选库列表中向上或向下滚动。
29ctrl键+HOME或ctrl键+end键Ctrl+Home 或 Ctrl+End:移至所选库列表的顶部或底部。
30tab键Tab:移到下一个选项或选项组。
31shift键+tab键Shift+Tab:移到上一个选项或选项组。
32ctrl键+tab键Ctrl+Tab:切换到对话框中的下一个选项卡。
33ctrl键+shift键+tab键Ctrl+Shift+Tab:切换到对话框中的上一个选项卡。
34space键空格键:执行分配给所选按钮的操作;选中或清除所选复选框。
35alt键+方向键下Alt+向下键:打开所选的下拉列表。
36enter键Enter:执行分配给对话框中的默认按钮的操作。
37alt键+1Alt+1:转至上一个文件夹。
38alt键+2Alt+2:打开当前所打开文件夹的上一级文件夹。
39alt键+3Alt+3:关闭对话框并打开 Web 搜索页。
40alt键+4Alt+3:删除所选文件夹或文件。
41alt键+5Alt+4:创建新的文件夹。
42alt键+6Alt+5:在可用文件夹视图之间切换。
43alt键+LAlt+L:【工具】按钮:显示【工具】菜单。
44shift键+F10Shift+F10:显示所选项(如文件夹或文件)的快捷菜单。
45tab键Tab:在对话框中的选项或区域之间移动。
46F4或alt键+IF4 或 Alt+I:打开【查找范围】列表。
资源截图:

特别声明:以上内容(如有图片或视频亦包括在内)为本平台用户上传并发布,本平台仅提供信息存储服务。举报






